从七月份的储能行业全国及各地区的政策来看,国家层面的政策以技术导向为主,地方性的政策以补贴和鼓励为主。储能政策的出台大大提升了储能行业的发展潜力,这不仅为行业带来了政策支持,也提供了更多的商业机会。

具体来看,七月份,广东省的储能政策偏重于设定行业发展目标和明晰相关补贴,浙江省则侧重于以行业性和试点性案例指导省内储能行业发展,而山东省则全面推进储能研究与应用,推动技术创新。江苏省则正在激发储能市场活力,力图为行业应用打开空间。
全国:国家及储能领域重大技术装备发布 指引技术发展
储能行业正在迎来前所未有的发展机遇
7月28日,国家能源局综合司就《2023年能源领域拟立项行业标准制修订计划及外文版翻译计划项目意见》公开征求意见。其中,2023年能源领域拟立项行业标准制定计划项目中包含多项储能行业标准,涉及液流电池储能、铁铬液流电池、压缩空气储能、电化学储能电站经济评价、户用电化学储能系统、抽水蓄能电站涉及等多项储能项目标准。
对于储能行业多项技术的规范化和标准化的制定,将进一步推动技术的创新,有利于企业相关领域的研发和创新。
根据国家能源局7月26日发布的通知,第三批能源领域首台(套)重大技术装备(项目)中,有8个项目来自储能领域。这些项目包括固态电池、飞轮储能、液流电池、压缩空气、重力储能以及3S融合新型储能系统、高压级联直挂式储能系统等。此外,氢能领域也有8个项目入选。这一政策的实施无疑会进一步推动储能行业的技术创新和产业发展。
另一方面,从2023年7月21日开始,碳酸锂期货合约上市交易,碳酸锂期权合约也于7月24日上市。这不仅将为锂电池制造商提供更多的对冲风险的工具,也将对储能行业的发展产生深远影响。
与此同时,市场监管总局2023年第10号公告规定,从2023年8月1日起,锂离子电池和电池组、移动电源将实施CCC认证管理。自2024年8月1日起,未获得CCC认证证书和标注认证标志的产品,将不得出厂、销售、进口或在其他经营活动中使用。这一举措将对行业的质量安全管理带来积极的影响。
此外,《中共中央、国务院近期发布的关于促进民营经济发展壮大的意见》对储能行业产生了积极影响。文件提出,支持民营企业参与推进碳达峰碳中和,提供减碳技术和服务,加大可再生能源发电和储能等领域的投资力度,参与碳排放权、用能权交易。这将为民营储能企业提供更大的发展空间。
七月份来看,这些政策的实施将对储能行业的发展产生积极影响,推动技术创新,引导行业向高质量发展转变。
七月全国性储能行业政策
来源:CESA储能应用分会产业政策研究中心 数据截止7月31日
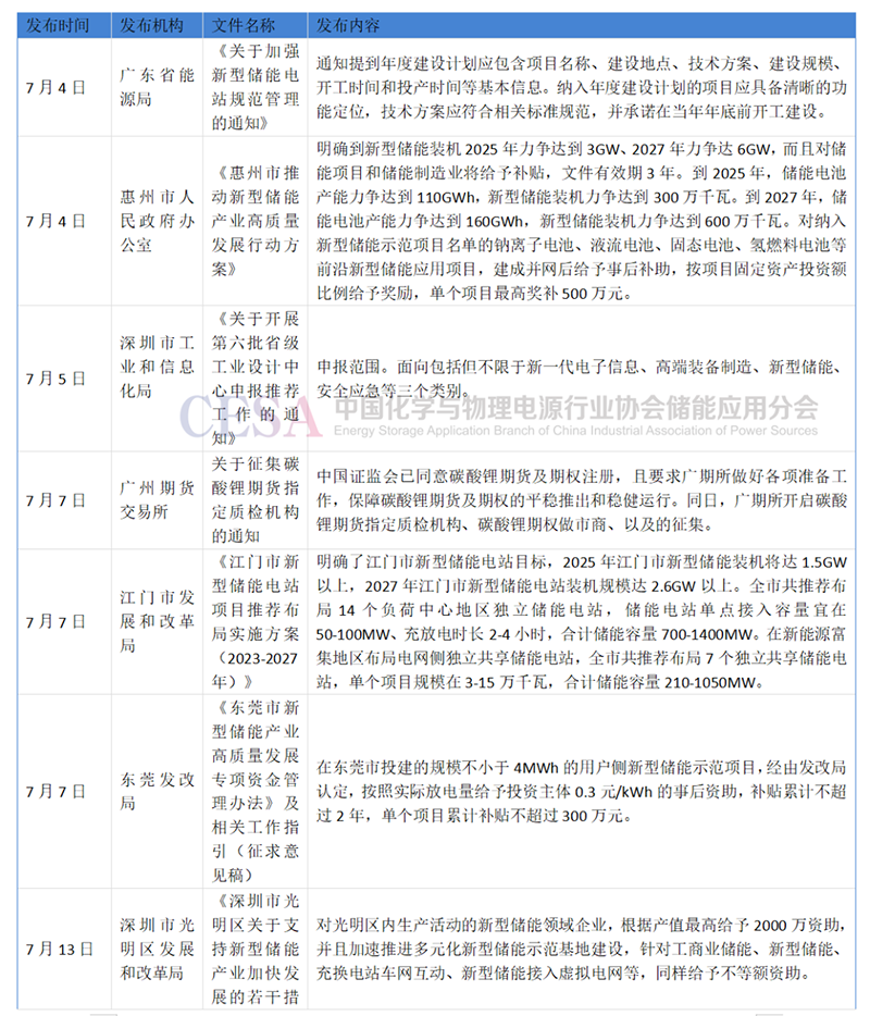
广东省:多地明确储能行业发展目标 补贴政策明晰
七月份,广东省一系列政策措施和规划方案陆续出台,旨在规范管理新型储能电站并推动储能产业高质量发展。这些政策预计将进一步提振储能行业的发展活力,为其带来一系列积极的影响。
由广东省能源局发布的《关于加强新型储能电站规范管理的通知》表示,纳入年度建设计划的项目应具备清晰的功能定位,技术方案应符合相关标准规范,并承诺在当年年底前开工建设。这将有助于保证新型储能项目的质量,并推动行业健康发展。
广东省发展和改革委员会党组发布的通报指出,将新型储能产业打造成为广东省“制造业当家”的战略性支柱产业。这一政策将进一步提升储能行业在省级经济发展中的地位,并推动其技术创新和产业升级。
惠州市和江门市的政策方案则明确了新型储能装机的目标,并为储能项目和储能制造业提供了补贴。这将为储能行业提供强大的政策支持,鼓励更多的企业投入到新型储能产业中。
深圳市光明区和佛山市南海区的政策则针对区内的新型储能领域企业,根据其产值给予资助,并鼓励在大数据中心、5G基站、充电设施等领域布局储能项目。这将有助于储能行业的多元化发展,提高储能设备的利用率。
五华县的政策明确,鼓励新型储能项目加大投资,并对新引进的新型储能产业项目,按固定资产实际投入的一定比例进行奖励。这将进一步吸引企业投资储能产业,推动储能行业的发展。
七月广东省储能行业相关政策

来源:CESA储能应用分会产业政策研究中心 数据截止7月31日
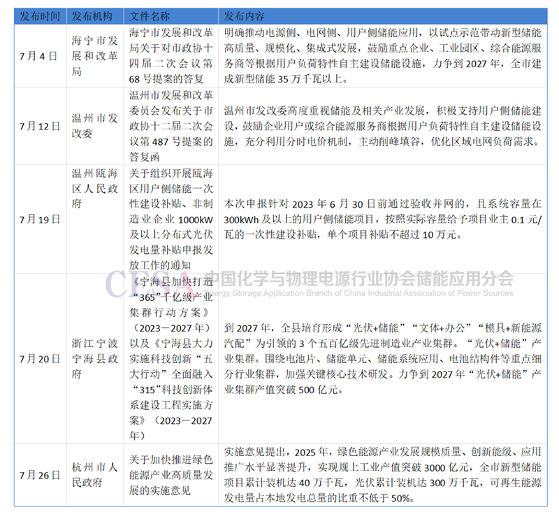
浙江省:以行业指导、试点示范项目带动新型储能规模化发展
七月份,浙江省各地政府纷纷出台政策。
海宁市发展和改革局明确推动电源侧、电网侧、用户侧储能应用,以试点示范带动新型储能高质量、规模化、集成式发展。力争到2027年,全市建成新型储能35万千瓦以上。这一政策将为海宁市储能行业的规模化发展提供强大的推动力。
温州市发改委高度重视储能及相关产业发展,积极支持用户侧储能建设,鼓励企业用户或综合能源服务商根据用户负荷特性自主建设储能设施,充分利用分时电价机制,主动削峰填谷,优化区域电网负荷需求。
温州瓯海区人民政府则对2023年6月30日前通过验收并网的,且系统容量在300kWh及以上的用户侧储能项目,按照实际容量给予项目业主0.1元/瓦的一次性建设补贴,单个项目补贴不超过10万元。这将为温州市储能行业的发展提供财政支持。
宁海县则提出到2027年,全县培育形成“光伏+储能”为引领的五百亿级先进制造业产业集群。力争到2027年“光伏+储能”产业集群产值突破500亿元。
杭州市人民政府提出到2025年,实现规上工业产值突破3000亿元,全市新型储能项目累计装机达40万千瓦,光伏累计装机达300万千瓦,可再生能源发电量占本地发电总量的比重不低于50%。
浙江省各地出台的政策将为储能行业的规模化、高质量发展提供强大的推动力。同时,政府对储能行业的重视和支持,也将进一步提升储能行业的发展质量,推动储能行业的健康发展。
七月浙江省储能行业相关政策

来源:CESA储能应用分会产业政策研究中心 数据截止7月31日
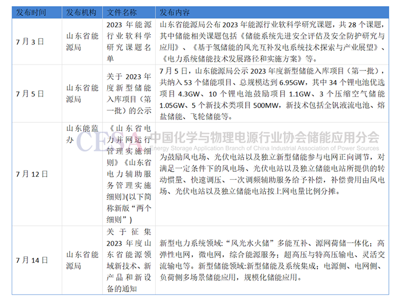
山东省:全面推进储能研究与应用 推动技术创新
山东省能源局公布2023年能源行业软科学研究课题,共28个课题,其中储能相关课题五个,涵盖了储能系统的安全评估、氢储能发电系统的技术探索与产业展望、电力系统储能技术的发展路径和实施方案等多个方面。此举将提升储能技术的研发水平,进一步推动储能行业的技术创新。
山东省能源局公示了2023年度新型储能入库项目(第一批),共纳入53个储能项目,总规模达到6.95GW。这些项目涵盖了锂电池、压缩空气储能以及全钒液流电池、熔盐储能、飞轮储能等新技术。这一政策将促进储能技术的多样化发展。
山东省电力并网运行管理实施细则明确,为鼓励风电场、光伏电站以及独立新型储能参与电网正向调节,对满足一定条件下的风电场、光伏电站以及独立储能电站所提供的转动惯量、快速调压、一次调频辅助服务给予补偿,补偿费用由风电场、光伏电站以及独立储能电站按上网电量比例分摊。这一政策将激励更多的风电场、光伏电站以及独立储能电站参与到电网的调节中,有助于优化电力系统的运行。
山东省能源局还征集2023年度山东省能源领域新技术、新产品和新设备,包括新型储能及系统集成;电源侧、电网侧、负荷侧多场景储能应用,规模化储能应用等。这一举措将进一步推动储能技术的创新和应用。
山东省的这些政策将为储能行业的研究与应用、技术创新以及规模化发展提供有力的支持。
七月山东省储能行业相关政策

来源:CESA储能应用分会产业政策研究中心 数据截止7月31日
江苏省:激发储能市场活力 为行业应用打开空间
江苏能监办发布了《关于进一步做好江苏电力市场用户可调负荷参与辅助服务市场的通知》。通知中对可调负荷辅助服务市场的报价上限进行了优化,将削峰报价上限调整为3000元/MWh,即3元/kWh,这将更大程度地激发储能市场活力,为储能行业的应用提供更广阔的市场空间。
江苏省发改委出台了《关于加快推动我省新型储能项目高质量发展的若干措施的通知》。该通知提出了对新型储能项目的具体支持措施,包括对独立新型储能项目的放电上网电量给予顶峰费用支持,明确到2027年,全省新型储能项目规模达到500万千瓦左右。这一政策将对储能行业的规模化发展起到关键的推动作用。
同样,江苏省发改委发布了《沿海地区新型储能项目发展实施方案(2023-2027年)》。方案明确了沿海地区新型储能项目的发展目标,提出到2025年,沿海地区新型储能项目累计投运规模力争达到250万千瓦左右。这一政策将为储能行业的发展开辟新的方向,同时也将进一步提升储能行业的规模。
常州市人民政府也发布了《常州市新能源产业促进条例(草案)》(征求意见稿)。在储能应用方面,该条例鼓励储能领域企业在电源侧、用户侧和电网侧等场景应用,开展风光氢储、风光火储、光储直柔、云储能、共享储能等新模式新业态应用。这将有助于储能行业在更多场景中的应用,同时也将推动储能行业的创新发展。
江苏省的这些政策将为储能行业的规模化应用、高质量发展以及新模式新业态的探索提供有力的支持。
七月江苏省储能行业相关政策

来源:CESA储能应用分会产业政策研究中心 数据截止7月31日
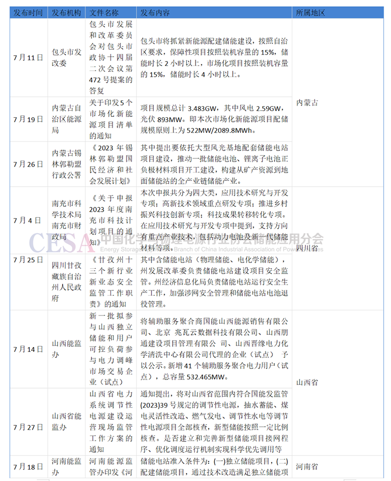
其他各省市:鼓励新能源配建储能发展 提高电力系统稳定性
包头市发展和改革委员会明确指出,将抓紧新能源配建储能建设,保障性项目和市场化项目都应按装机容量的15%配备储能设施,对于储能调峰等关键要求未达标的,配建新能源不得办理并网手续。此举无疑将进一步推动新能源配建储能的发展。
内蒙古自治区能源局发布了5个市场化新能源项目清单,项目规模总计3.483GW,其中风电2.59GW,光伏893MW。据此,本次市场化新能源项目配储规模原则上为522MW/2089.8MWh。
河南省电力系统对调节性电源建设运营进行了现场监管工作,新型储能按照一定比例进行核查,这将有助于确保新型储能的科学优先调用,保障电力系统的稳定运行。
南充市科学技术局和南充市财政局在申报2023年度南充市科技计划项目中,提到将支持包括动力电池及新一代储能材料在内的重点产业技术,这将有利于储能技术的进一步研发和应用。
山西省电力系统将对符合规定的调节性电源,包括抽水蓄能、煤电灵活性改造、燃气发电、调节性水电等调节性电源项目进行全部核查,新型储能按照一定比例进行核查,这将有助于保证电力系统的稳定性。
安徽省经济信用委员会在开展2023年度第三批首台套重大技术装备申报评定工作中,包含了集中储能模拟测试实验平台、电池容量检测装备、新能源电池/电能计量等储能相关设备,这将有助于储能设备的技术创新和产业升级。
其他各省市储能行业相关政策



作者:李雅琦 来源:中国储能网